我们非常重视您的个人隐私,当您访问我们的网站时,请同意使用的所有cookie。有关个人数据处理的更多信息可访问《隐私政策》

产品中心
定频PWM控制器

产品中心

工业级 20V 高性能电流模式PWM控制器 NSR284x系列

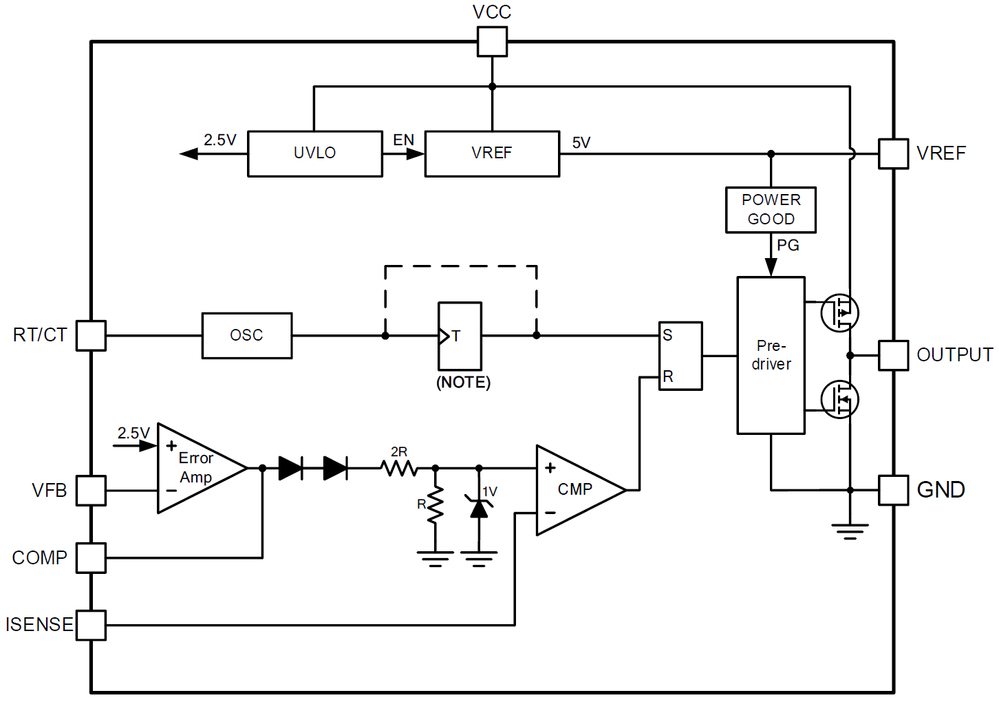
NSR284x 系列为高性能固定频率电流模式控制器,专为离线电源和 DC-DC 应用设计,所需外围元件极少。芯片集成了振荡器、温度补偿参考源、高增益误差放大器、电流检测比较器以及大电流图腾柱输出,能够驱动 N 沟道 MOSFET。

该系列产品集成了输入及参考电压欠压锁定 (UVLO)、逐周期电流限流等功能。NSR2842 和 NSR2844 具有较高的开关迟滞电压,适用于离线电源;NSR2843 和 NSR2845 适用于 DC-DC 应用,提供较小迟滞电压范围。器件采用 SOP8 封装,适合多种电源应用。

产品特性

• 针对离线和 DC-DC 转换器优化

• 低启动电流 (<0.5mA)

• 峰值电流模式控制

• 修正振荡器,支持精确频率控制,最高500kHz开关频率

• 欠压锁定与可调启动阈值/迟滞

• 内置软启动

• 大电流图腾柱输出

• 集成保护功能:逐周期电流限流、可调最大占空比限制

应用场景

• 常用反激转换器

• 辅助电源

• 离线式电源

功能框图

NSR284x功能框图.png

如您需要咨询产品更多信息,请点击“联系我们”,我们将尽快回复您!