我们非常重视您的个人隐私,当您访问我们的网站时,请同意使用的所有cookie。有关个人数据处理的更多信息可访问《隐私政策》
产品特性
• 满足 AEC-Q100 Grade1 车规要求
• 3.7 V to 20 V 宽电压供电范围
• 16 通道 low-side 高精度电流源
• 支持最高级联 16 颗芯片以实现 256 个输出通道
• 每通道 100mA 输出电流能力
• 每通道 12-bit 独立 PWM 调光
• 低 Dropout 电压 800mV max. at 100mA
• 提供 CAN PHY接口 (NSL23716A/C) 和 UART 接口 (NSL23716D) 两种选项,支持最高 2Mbps 通讯速率
• VCC 电压两种选项:3.3V(NSL23716A),以及 5.0V(NSL23716C/D)
• 内置 OTP,支持可编程 Fail safe 模式
• 完整的诊断和保护功能
• QFN32(5mm*6mm) 和QFN32(4mm*4mm)封装
应用场景
• 车尾灯
• 车外照明
• 其他车身照明
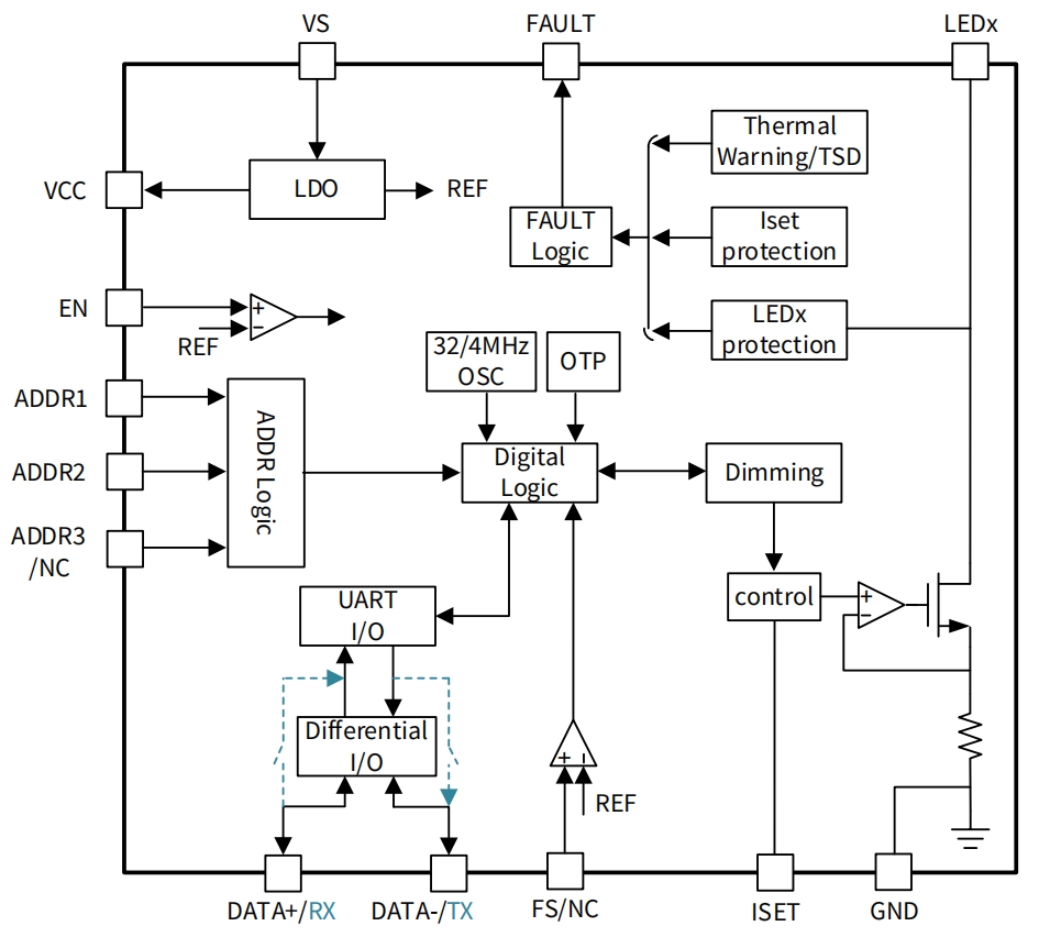
功能框图


如您需要咨询产品更多信息,请点击“联系我们”,我们将尽快回复您!