我们非常重视您的个人隐私,当您访问我们的网站时,请同意使用的所有cookie。有关个人数据处理的更多信息可访问《隐私政策》
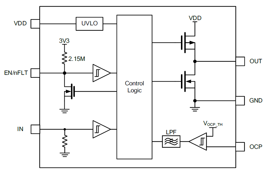
NSD1012C 是一款低边栅极驱动器,能够提供 3A 峰值拉电流和 4A 峰值灌电流,用于驱动功率 MOSFET或 IGBT。其逻辑输入兼容TTL和CMOS电平。
该器件配备过流保护(OCP)引脚,通过检测电流采样电阻两端的负压实现过流保护功能。NSD1012C 设有多功能引脚 EN/nFLT,兼具使能(EN)输入和故障(nFLT)输出双重作用:EN 输入用于激活输出,故障状态下则通过内部开关拉低 nFLT 引脚输出故障信号。故障恢复时间可通过外接在 EN/nFLT 引脚的RC电路设定时间常数进行配置。内部 VDD 电源电路集成欠压锁定(UVLO)功能,在电源电压达到工作范围前,将输出保持低电平状态以保护后级器件。NSD1012C 采用 SOT23-6 封装,工作温度范围为 -40°C 至 125°C。

如您需要咨询产品更多信息,请点击“联系我们”,我们将尽快回复您!