我们非常重视您的个人隐私,当您访问我们的网站时,请同意使用的所有cookie。有关个人数据处理的更多信息可访问《隐私政策》
产品特性
• 宽工作温度范围-40℃ ~130℃
• 全温域内高精度:
-20℃ ~115℃内优于 ±1%F.S.
-40℃ ~130℃内优于 ±1.5%F.S.
• 支持 -24V~28V 过反压保护能力
• 支持 5V 供电及绝对电压输出模式下 18V 以内直接供电
• 含氟凝胶保护 , 兼容油气环境
• 耐腐蚀,适用于尾气等恶劣环境
• 优于 0.8ms 的快速响应时间
• 支持绝对输出 / 比例输出,输出曲线可定制
• 断线检测,输出钳位,输出报警功能
• 压力量程 10kPa~400kPa 可定制
• AEC-Q100 认证
应用场景
• 汽车:EGR-TMAP 废气再循环压力检测
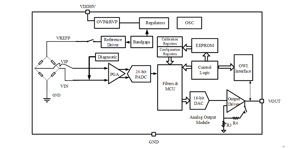
功能框图


如您需要咨询产品更多信息,请点击“联系我们”,我们将尽快回复您!