Products

Products

Industrial 20V High Performance Current Mode PWM Controller NSR284x Series

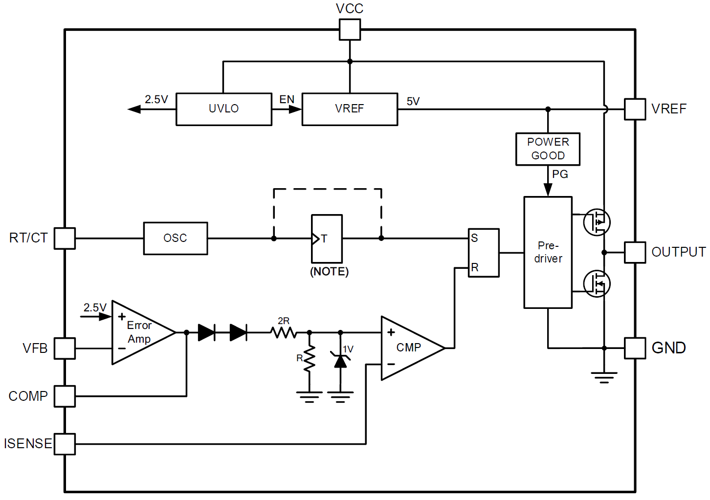
The NSR284x series are high performance fixed frequency current mode controllers, designed for off-line and DC-DC applications with minimal external components. The integrated circuits include an oscillator, a temperature-compensated reference, a high-gain error amplifier, a current-sensing comparator, and a high-current totem-pole output for driving an N-channel MOSFET.

The NSR284x series feature built-in functions such as undervoltage lockout (UVLO) for input and reference, and cycle-by-cycle current limiting. NSR2842 and NSR2844 feature a higher turn-on or turn-off hysteresis suitable for off-line power supplies, while NSR2843 and NSR2845 are suitable for DC-DC applications with narrower hysteresis range. An 8-pin SOP package is available.

Product Features

• Optimized for off-line and DC-DC converters

• Low start-up current (<0.5mA)

• Peak current mode operation

• Trimmed oscillator with precise frequency control, up to 500kHz switching frequency

• Undervoltage lockout with adjustable start-up threshold and hysteresis

• Internal soft-start

• High-current totem-pole output

• Integrated protection: cycle-by-cycle current limit, optional maximum duty cycle limit

Application

• Common-used Flyback Converters

• Auxiliary Power Supply

• Off-line Power Supply

Functional Block Diagram

NSR284x功能框图.png

For more product information, please contact us.