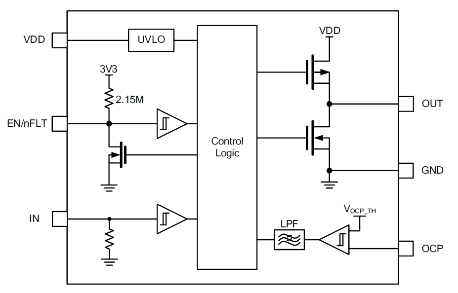
NSD1012C is a low-side gate driver capable of delivering 3A source and 4A sink peak currents to drive power MOSFETs or IGBTs. The logic input is compatible with TTL and CMOS output. The NSD1012C has OCP pin to provide over current protection with negative voltage detected across switching current sensing resistor. The NSD1012C has a multiple purpose pin EN/nFLT which serves as both an Enable (EN) input to activate the output and a Fault (nFLT) output by being pulled low by an internal switch. The fault recovery time can be programmable by time constant set of resistance and capacitance connected to EN/nFLT pin. Internal VDD circuitry provides an under−voltage lockout function by holding the output low until the supply voltage reaches the operating range. The NSD1012C is available in SOT23-6 package with operating temperature range from -40°C to 125°C.
Product Features
• Over-current detection threshold: -0.242V negative voltage
• Single pin for fault output and enable control
• Programmable fault clear time
• 3.3 V, 5 V and 15 V input logic compatible
• Under-voltage lockout for VDD
• OCP pin withstands -10V DC voltage
• 3.5 kV ESD HBM
• RoHS compliant
• Operation temperature: -40 °C~125 °C
Application
• General purpose low-side gate driver for single-ended topologies
• Switch−mode power supplies
• Industrial applications
• Home appliances
• Air conditioner
• Motor control
Functional Block Diagram


For more product information, please contact us.